0086 18829969895
0086 15802545289
alan@guangyang-alu.com
sunny@guangyang-alu.com
HOME
ABOUT US
Company Profile
Culture
Honors
PRODUCTS
Aluninum Profiles
Export Market Series
Roller Shutters Aluminum profiles
Grill & Diffuser Aluminum profiles
CASE
Engineering Architecture
SYSTEM
Production standards
Production process
Quality control
NEWS
Company News
Industry news
Procurement tenders
CONTACT US
HOME
ABOUT US
Company Profile
Culture
Honors
PRODUCTS
Aluninum Profiles
Export Market Series
Roller Shutters Aluminum profiles
Grill & Diffuser Aluminum profiles
CASE
Engineering Architecture
SYSTEM
Production standards
Production process
Quality control
NEWS
Company News
Industry news
Procurement tenders
CONTACT US
Home
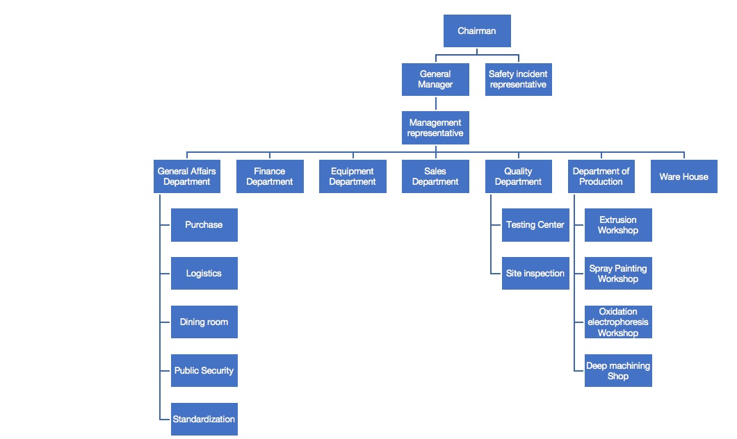
SYSTEM
Quality control
Quality control
Your Location:
Home
--
SYSTEM
-- Quality control
Production standards
Production process
Quality control